MediFlow EMR
간호사의 실무 경험을 기반으로 설계된 차세대 전자의무기록 시스템
MediFlow는 간호사의 업무 효율을 극대화하기 위해 환자 정보 통합 대시보드와 AI 기반 인수인계 자동화를 핵심으로 구현한 EMR 시스템입니다.
프로젝트 개요
프로젝트 목표 구조

핵심 문제 인식
간호사로 근무하며 경험한 EMR 시스템의 핵심 문제점:
1. 분산된 정보 구조로 인한 시간 낭비
- 환자 한 명의 상태 파악을 위해 최소 5개 이상의 페이지를 이동해야 함
- 신규 간호사는 정보 위치를 몰라 환자 상태 파악에 과도한 시간 소요
- 응급 상황에서 빠른 의사결정에 치명적인 장애
2. 비효율적인 인수인계 프로세스
- 대면 인수인계로 인한 시간 소모 및 정보 누락 위험
- 간호사가 당일 근무 내용을 수기로 정리하여 구두 전달
- 표준화되지 않은 인수인계 방식으로 일관성 부족
기술적 해결 방안
| 문제 영역 | 기존 방식 | MediFlow 솔루션 | 기술적 구현 |
|---|---|---|---|
| 정보 조회 | 다중 페이지 이동 (5+ 클릭) | One-View 통합 대시보드 | React 컴포넌트 모듈화 + 실시간 데이터 aggregation |
| 인수인계 | 수기 작성 + 구두 전달 | AI 자동 요약 생성 | Gemini API 활용한 의료 기록 요약 파이프라인 |
| 신규 간호사 적응 | 별도 교육 필요 | 직관적 UI/UX | 간호 업무 플로우 기반 정보 아키텍처 설계 |
프로젝트 정보
- 개발 기간: 7일 (기획 1일 + 개발 4일 + 배포 2일)
- 개발 인원: 1인 (Full-stack)
- 배포 URL:
- Frontend:
https://mediflow-emr.cloud - Backend API:
https://api.mediflow-emr.cloud
- Frontend:
핵심 기능
1. 통합 환자 뷰 - 바이탈 사인 & I/O 관리
환자 정보를 한 화면에서 확인하고 바이탈 사인 및 섭취배설량을 간편하게 입력

기존 EMR 방식:
환자 클릭 → 어디에 뭐가 있는지 모름 → 여러 메뉴 클릭하며 탐색
→ 활력징후 찾음 → I/O 어디있지? → pacs? → 간호기록은?
MediFlow 방식:
환자 이름 클릭 → 활력징후·I/O·검사결과·오더조회·투약·간호기록 탭이 한 화면에 정렬
→ 원하는 탭만 클릭 (1번 클릭으로 즉시 접근)
2. 의료 오더 조회 & 식약처 API 약품 정보
의사 처방 오더를 조회하고, 식약처 API를 통해 약품 정보를 실시간으로 확인

3. 리치 텍스트 에디터 간호기록
형광펜, 글자색, 서식을 활용한 직관적인 간호기록 작성

4. AI 기반 인수인계 자동 요약
Google Gemini AI를 활용하여 당일 간호 기록을 자동 요약, 인수인계 시간 단축

AI 요약 결과 예시:
## 응급실 DAY → EVENING 인수인계
### 홍길동 (P2024001, 45세/남)
- **주요 변화**: 혈압 145/95로 정상 범위 초과, 지속 모니터링 필요
- **수행한 처치**: 타이레놀 500mg PO 2회, 항생제 1g IV 투여 완료
- **지속 관찰 사항**:
- 혈압 경향성 체크
- WBC 12000으로 감염 의심, 추가 검사 결과 확인 필요
- **특이사항**: 환자 상태 양호, 통증 호소 없음
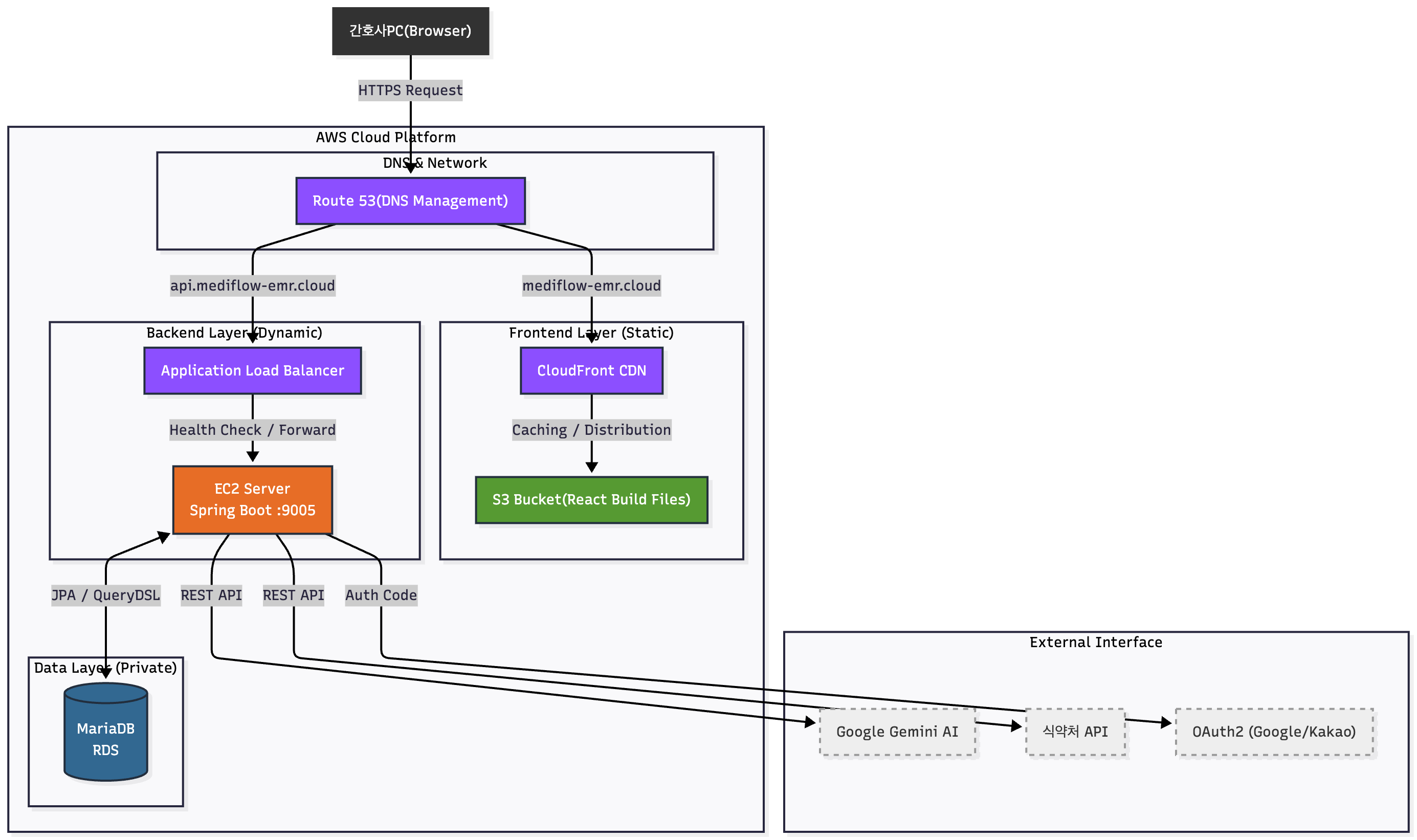
시스템 아키텍처
전체 시스템 아키텍처 (Runtime)

MediFlow는 AWS 기반 3-Tier 아키텍처로 구축되었습니다:
- 프론트엔드: S3 + CloudFront CDN으로 전 세계 빠른 접근 보장
- 백엔드: EC2 + ALB로 트래픽 분산 처리
- 데이터베이스: RDS MariaDB로 데이터 안전 관리
도메인 분리 전략

| 항목 | 프론트엔드 | 백엔드 |
|---|---|---|
| 도메인 | mediflow-emr.cloud |
api.mediflow-emr.cloud |
| 인프라 | CloudFront + S3 | ALB + EC2 |
| 인증서 리전 | us-east-1 (CloudFront 요구사항) | ap-northeast-2 (서울) |
| 배포 방식 | GitHub Actions → S3 Sync | GitHub Actions → SSH Deploy |
네트워크 및 보안 아키텍처

보안 그룹 규칙:
| 보안 그룹 | 인바운드 규칙 | 소스 | 목적 |
|---|---|---|---|
| mediflow-alb-sg | HTTPS (443) | 0.0.0.0/0 | 전세계 사용자 접근 |
| mediflow-backend-sg | HTTP (9005) | mediflow-alb-sg | ALB → EC2 전달 |
| mediflow-rds-sg | MySQL (3306) | mediflow-backend-sg | EC2 → RDS 연결 |
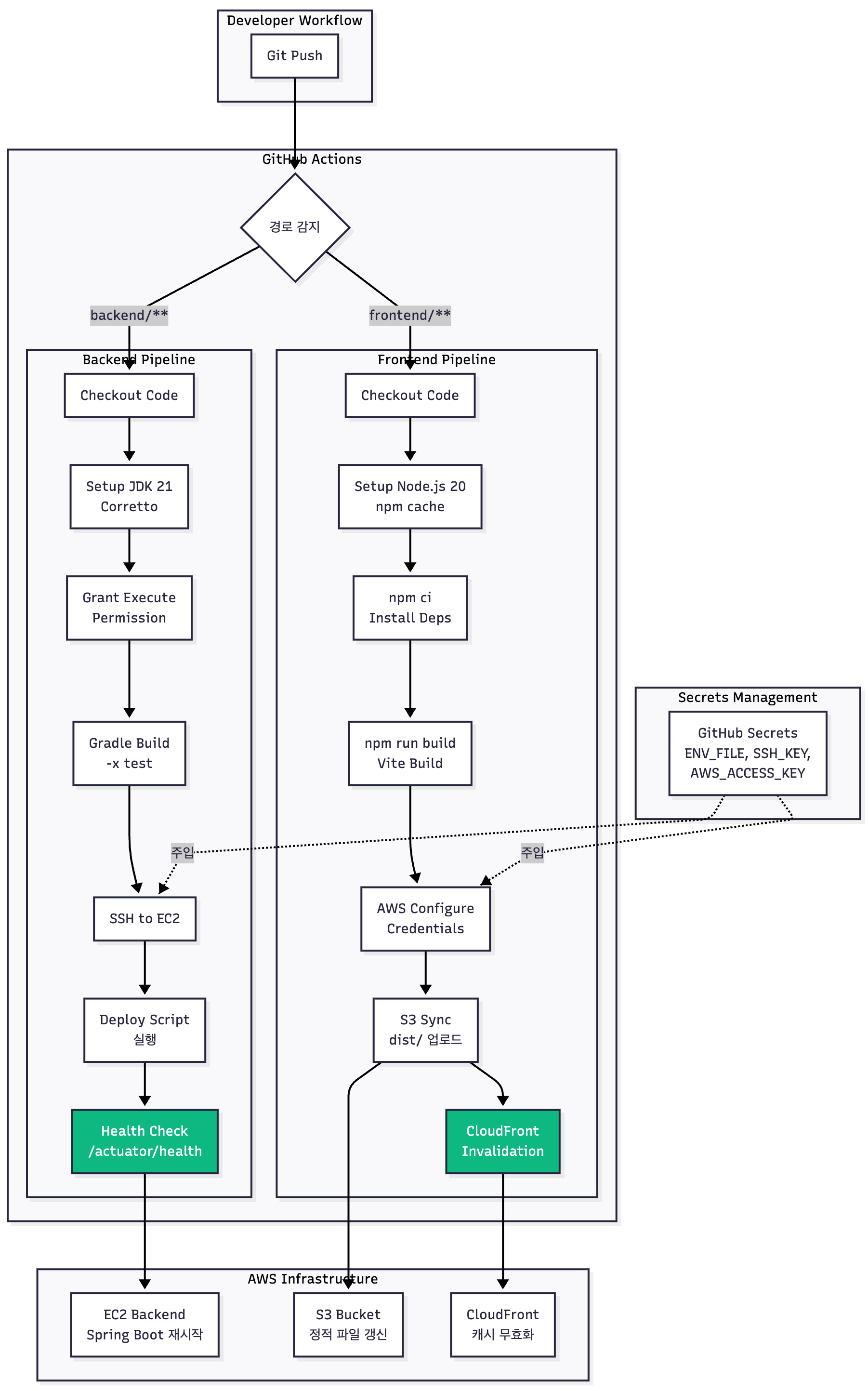
CI/CD 파이프라인

GitHub Actions를 통한 자동화로 코드 푸시 후 5분 내 배포 완료
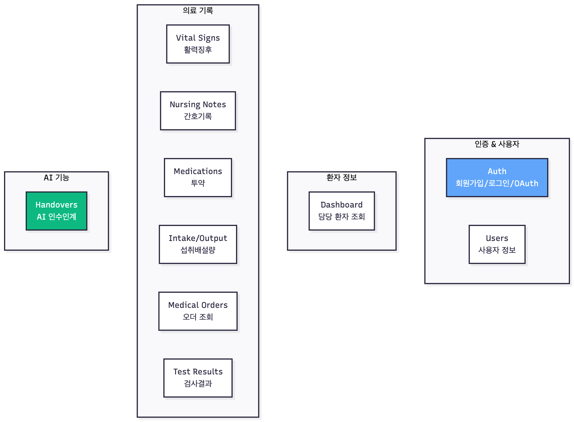
데이터베이스 설계
ERD (Entity Relationship Diagram)

테이블 구조

인덱스 설계 전략

복합 인덱스 순서 원칙:
-- 올바른 예시: 등호 조건 앞, 범위 조건 뒤
CREATE INDEX idx_vital_good ON vital_sign(
patient_id, -- WHERE patient_id = ?
measured_at DESC -- ORDER BY measured_at DESC
);
데이터 무결성 보장

정규화 수준

기술 스택
Frontend
| 기술 | 버전 | 용도 |
|---|---|---|
| 19.1.1 | UI 컴포넌트 라이브러리 | |
| 7.1.2 | 빌드 도구 (HMR 지원) | |
| 5.0.8 | 경량 상태 관리 | |
| 1.13.2 | HTTP 클라이언트 | |
| 3.5.0 | 바이탈 사인 시계열 차트 |
Backend
| 기술 | 버전 | 용도 |
|---|---|---|
| 21 | 프로그래밍 언어 | |
| 3.5.6 | 백엔드 프레임워크 | |
| - | 인증/인가 (JWT + OAuth2) | |
| 5.0.0 | 타입 안전 동적 쿼리 | |
| 0.12.3 | 토큰 기반 인증 |
Database
| 기술 | 버전 | 용도 |
|---|---|---|
| 10.11 | 운영 데이터베이스 | |
| - | 개발/테스트용 인메모리 DB |
External APIs
| 기술 | 용도 |
|---|---|
| AI 인수인계 요약 생성 | |
| 약품 정보 실시간 검색 | |
| 소셜 로그인 (구글) | |
| 소셜 로그인 (카카오) |
Infrastructure
| 기술 | 용도 |
|---|---|
| 백엔드 서버 호스팅 | |
| MariaDB 관리형 데이터베이스 | |
| 정적 파일 저장 | |
| 프론트엔드 CDN | |
| CI/CD 파이프라인 |
API 문서
API 도메인 구조

주요 엔드포인트
| 도메인 | 엔드포인트 | 설명 |
|---|---|---|
| Dashboard | GET /api/dashboard/my-patients |
내 담당 환자 목록 조회 |
| Vital Signs | POST /api/vitals |
바이탈 사인 등록 |
| Nursing Notes | POST /api/nursing-notes |
간호기록 등록 |
| Medications | GET /api/medications/drugs/search |
약품 검색 (식약처 API) |
| Handovers | POST /api/handovers/ai-summary |
AI 인수인계 요약 생성 |
API 문서 확인 방법
- Swagger Editor 접속
- 왼쪽 편집기에 swagger.yaml 파일 내용 복사 & 붙여넣기
- 오른쪽에서 실시간으로 API 문서 확인 및 테스트
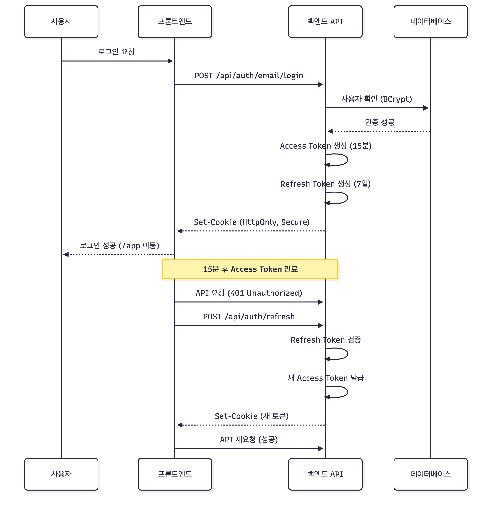
보안 및 인증
JWT 토큰 구조

이중 토큰 전략:
- Access Token: 15분 (짧은 유효기간으로 보안 강화)
- Refresh Token: 7일 (자동 갱신으로 사용자 편의성 확보)
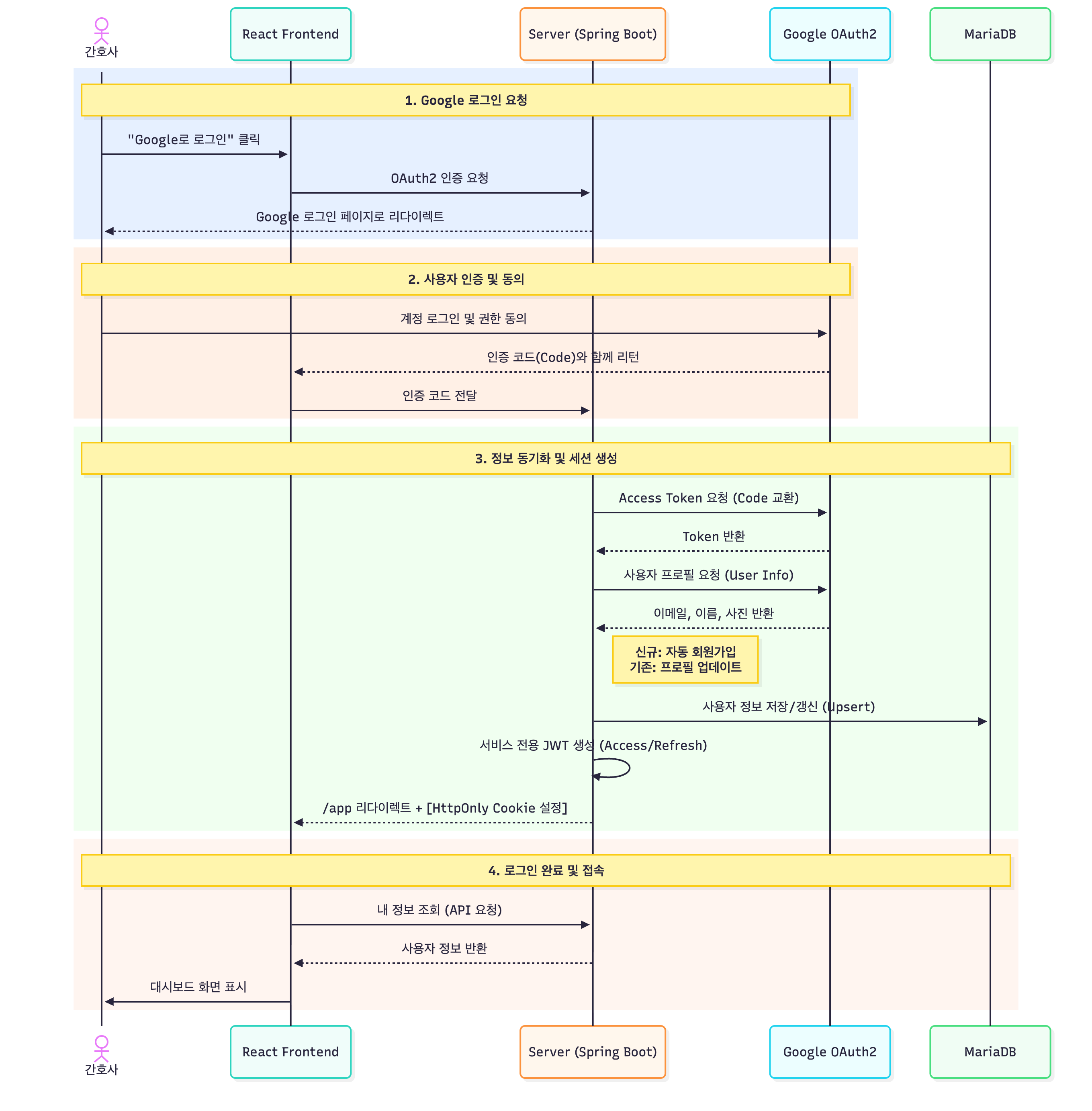
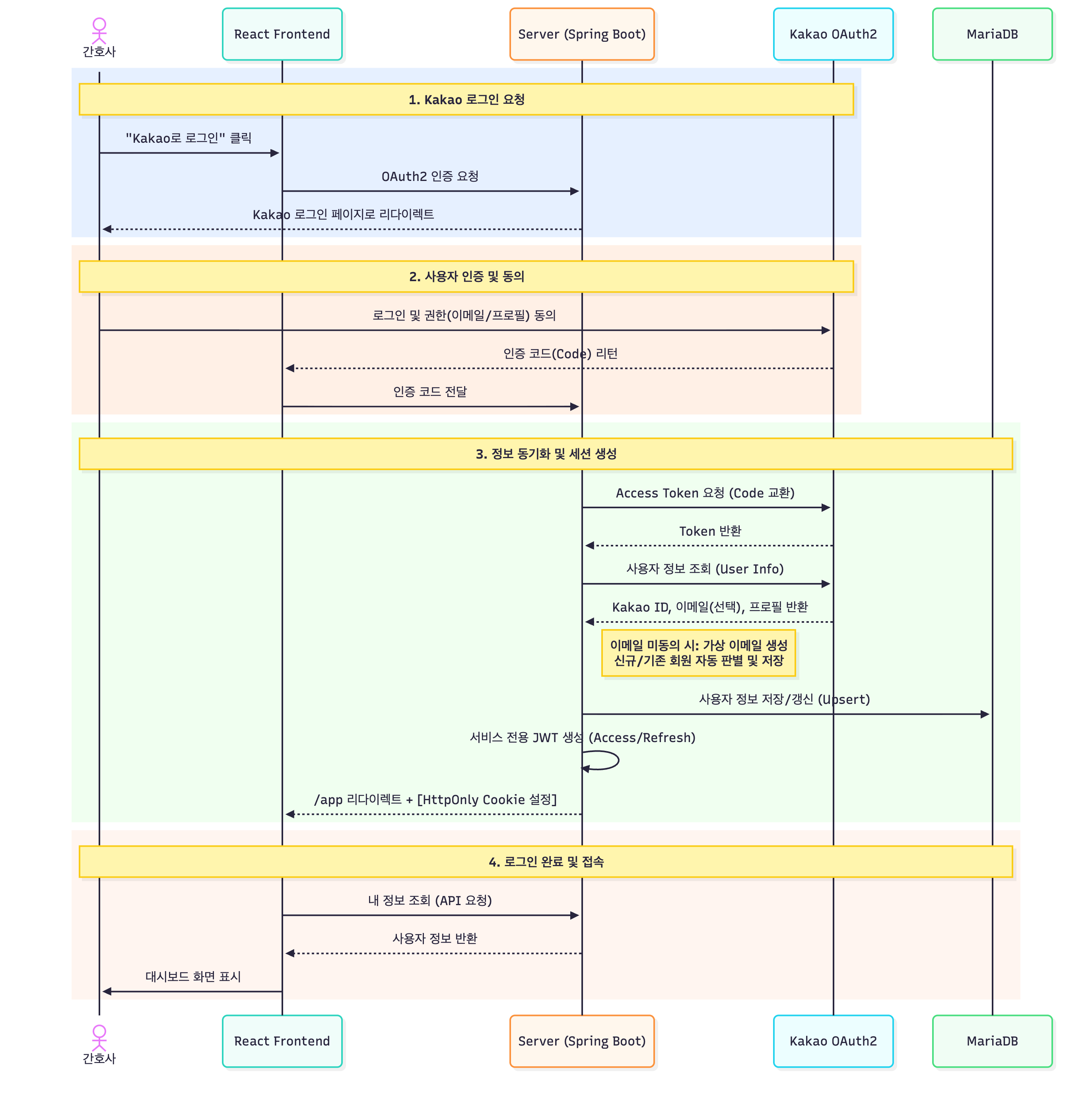
3가지 인증 방식
1. 로컬 이메일 인증

2. Google OAuth2

3. Kakao OAuth2

주요 보안 특징
- HttpOnly 쿠키: XSS 공격 원천 차단
- SameSite 정책: CSRF 공격 방지
- BCrypt 암호화: 비밀번호 안전 저장
- State 파라미터: OAuth2 요청 위조 방지
- providerId 분리: 사용자 데이터 충돌 방지
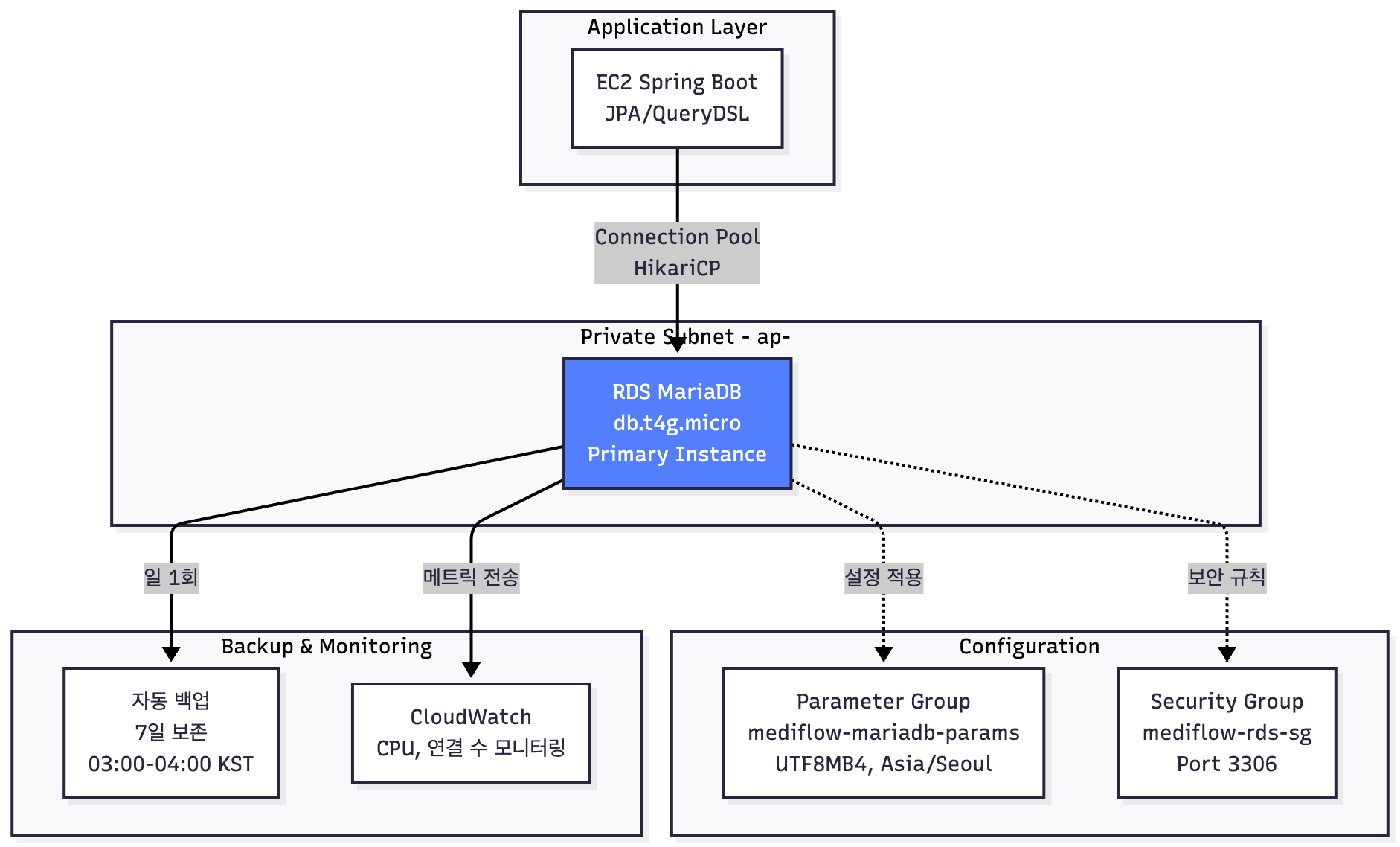
배포 아키텍처
RDS 구성

| 항목 | 값 | 선택 이유 |
|---|---|---|
| 인스턴스 클래스 | db.t4g.micro | t4g가 t3 대비 20% 저렴, ARM 기반 성능 우수 |
| 스토리지 | 20GB gp3 | gp2 대비 20% 저렴, IOPS 3000 기본 제공 |
| 엔진 | MariaDB 10.11 | MySQL 호환, 오픈소스, Spring Boot JPA 최적화 |
| 타임존 | Asia/Seoul | KST 시간대 자동 처리 |
| 백업 보존 | 7일 | 주간 단위 롤백 가능 |
법적 고려사항
관련 법령 및 규제 체계

현재 단계 (포트폴리오 PoC)

명확한 범위 설정:
- 사용 데이터: 가상의 환자명 (홍길동, 김영희), 임의의 차트번호, 시연용 더미 데이터
- 미사용 데이터: 실제 병원 환자 정보, 실제 주민등록번호, 실제 의료 기록
- 목적: 기술 구현 능력 및 시스템 아키텍처 시연
실제 서비스 전환 시 고려사항
개인정보보호법 준수

AI 서버 운영 전략
Option 1: 병원 내부 On-Premise AI 서버 (권장)

Option 2: AWS Bedrock (서울 리전)

Option 3: Open Source LLM 자체 호스팅

권장 전환 전략

의료기기법 적용 여부

AI 책임 소재

향후 계획
3단계 확장 로드맵

Phase 1. 간호사 현장 업무 효율화

Phase 2. AI 기반 관리 자동화 및 CDS 확장

AI CDS 알고리즘 예시

Phase 3. 표준화 및 외부 시스템 통합

HL7/FHIR 통합 아키텍처
